2024年11月12日,复旦大学附属肿瘤医院余科达教授团队在Journal of Clinical Investigation(IF=13.3)发表了题为“MAP3K1 mutations confer tumor immune heterogeneity in hormone receptor-positive HER2-negative breast cancer”的研究论文。
非常荣幸,辉骏生物产品RIP试剂盒(原货号:FI88707,更新后的货号:FI8709)助该研究一臂之力。

研究摘要
HR+/HER2-(激素受体阳性/人表皮生长因子受体2阴性)乳腺癌是最常见乳腺癌类型,其免疫疗法研究尚处早期阶段。研究者发现HR+/HER2-乳腺癌具有高度异质性的肿瘤免疫微环境,且与MAP3K1(有丝分裂原激活蛋白激酶激酶1)突变相关,MAP3K1突变可减弱CD8+ T细胞介导的抗肿瘤免疫。
机制研究表明:MAP3K1突变促进了TAP 1/2(抗原肽转运蛋白1/2) mRNA降解,进而抑制MHC-I介导的肿瘤抗原呈递,驱动肿瘤免疫逃逸。在临床前模型中,酪胺可逆转MAP3K1突变诱导的MHC-I减少,增强免疫治疗疗效。
该研究揭示了驱动HR+/HER2-乳腺癌免疫异质性的重要生物标志物MAP3K1,并阐明了其分子机制,这为利用酪胺增强免疫治疗疗效的新策略提供了依据。
研究思路
(1)体内和体外实验证实:MAP3K1基因与HR+/HER2-乳腺癌免疫异质性密切相关,MAP3K1突变(MAP3K1-mut)的肿瘤细胞能抑制CD8+ T细胞介导的免疫。
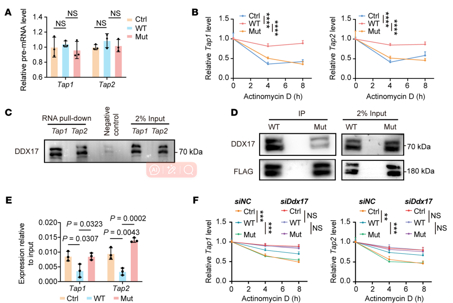
(2)RNA-seq等实验发现MAP3K1-mut肿瘤中的MHC-I抗原呈递通路显著下调,TAP 1和TAP 2是其中的关键基因,过表达Tap 1/2可以有效地挽救肿瘤细胞表面MHC-I表达的下调。
(3)RT-qPCR实验表明MAP3K1-mut在转录后水平抑制Tap 1/2表达,因MEKK1并非RNA结合蛋白(RBP),猜测可能有另外一种分子使Tap 1/2 mRNA不稳定,故通过RNA pull-down与IP实验筛选可结合Tap 1/2 mRNA且与MEKK1互作的RBP。
(4)接下来分析两项检测的蛋白交集,锁定RNA代谢相关的DDX17(DEAD盒解旋酶17);通过RNA下拉实验表明Tap 1/2 mRNA与DDX17直接结合,且Co-IP结果显示Map3k1-Mut与DDX17结合减少。
研究者使用辉骏生物“RIP试剂盒”进行RIP(RNA免疫沉淀)实验,发现MAP3K1-mut显著增强了DDX17与Tap1/2 mRNA的结合(图1E)。支持“MAP3K1-WT结合DDX17可抑制其降解Tap 1/2 mRNA”的推测。

(5)通过siRNA(siDdx17)挽救实验、免疫荧光等进一步确认:MEKK1突变抑制其与DDX17的结合,促进DDX17介导的Tap1/2 mRNA降解。
(6)鉴于MAP3K1-mut可下调MHC-I重塑免疫微环境、促进肿瘤生长,且酪胺(Tyra)临床转化潜力大,研究者将其应用于体外共培养系统,发现Tyra可逆转MAP3K1-mut肿瘤细胞表面MHC-I及OVA抗原下调,增强CD8+ T细胞活化。
(7)小鼠模型实验显示:单独抗PD-1治疗抑瘤效果有限,而Tyra联合抗PD-1治疗可强效抑制肿瘤生长,且该联合方案能显著提升肿瘤组织CD8+ T细胞浸润与活化。
使用产品:RIP试剂盒(由辉骏生物Fitgene提供产品和技术支持)

产品介绍
服务优势
【论文发表喜报 + 奖品领取】
为祝贺客户使用辉骏生物产品的研究成果发表于期刊!现为您提供专属奖品,点击链接填写资料,快把这份喜悦和福利一起收入囊中吧~
辉骏生物,10年专注分子互作和蛋白研究,专业提供蛋白、核酸互作产品和技术服务。辉骏自有蛋白质检测平台,擅长互作产物等微量蛋白的质谱鉴定及生物信息分析。

©2011-2026 广州辉骏生物科技股份有限公司 主营业务:RNA pull down DNA pull down GST pull down CoIP LC-MS/MS TAP-MS 抗体测序 版权所有 粤ICP备19156356号 | 网站地图