质谱是解析蛋白质翻译后修饰(PTMs)核心工具,依托 “特异性富集 - 高分辨检测 - 智能算法” 体系,可揭示蛋白动态修饰网络,突破低丰度修饰肽段检测限制、精准定位调控位点。液质联用(LC-MS/MS)结合数据库检索,可鉴定磷酸化、甲基化、泛素化等已知修饰及小分子药物蛋白修饰位点。检测特定蛋白修饰位点前,可通过 IP、亲和纯化、SDS-PAGE 分离纯化目的蛋白,同步检测 8 种已知修饰。
辉骏生物在本文重点讲解 SCI 文献中 IP-MS 鉴定磷酸化、甲基化、泛素化位点方法,助力实验高效开展。辉骏生物凭借多平台检测技术,提供样本处理至深度数据分析全流程方案,定制化修饰组学服务及跨学科技术融合,可提升修饰位点鉴定效率。IP-MS、LC-MS/MS 修饰位点鉴定技术咨询及产品订购可随时联系!

(1)样品制备:提取生物样品蛋白,IP富集。 (2)蛋白酶解:胰蛋白酶等酶解为肽段。 (3)质谱及数据分析:LC-MS/MS鉴定,数据检索分析修饰肽段与位点。
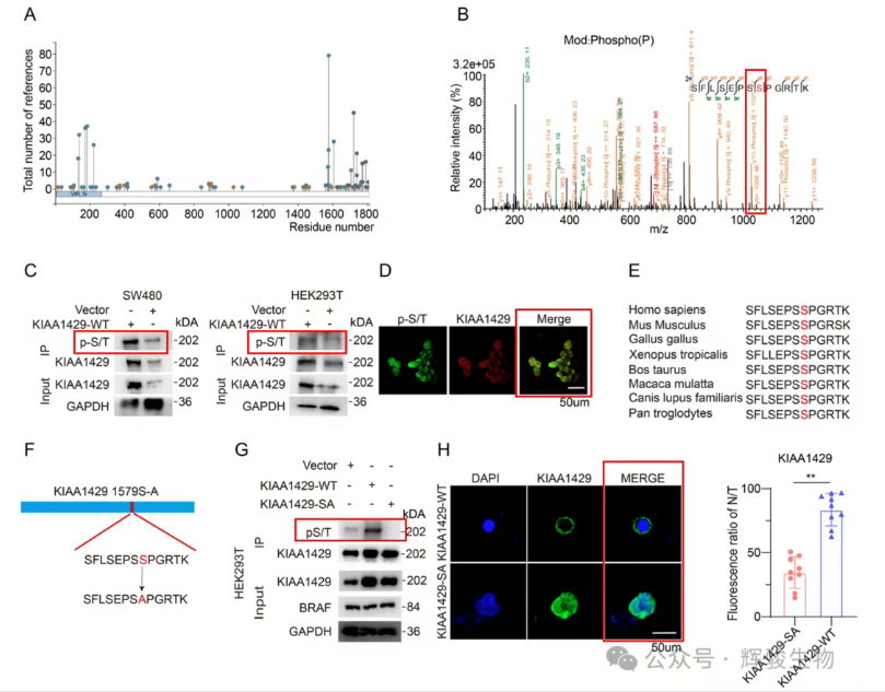
PhosphositePlus显示KIAA1429存在明显磷酸化修饰(图1A)。
IP-MS(辉骏生物提供技术支持)鉴定其丝氨酸1579位点显著磷酸化(图1B)。
过表达KIAA1429上调自身泛丝氨酸/苏氨酸磷酸化(p-S/T)水平(图1C)。
免疫荧光显示p-S/T与KIAA1429在细胞质共定位(图1D)。
序列分析表明KIAA1429的Ser1579位点在多物种中高度保守(图1E)。
据此构建1579位丝氨酸突变为丙氨酸的质粒(1579S)(图1F)。
过表达突变质粒KIAA1429-SA可显著下调该位点p-S/T修饰(图1G)。
免疫荧光显示KIAA1429核质定位存在明显差异(图1H)。
本研究经数据库预测、IP-MS筛选及功能验证,证实KIAA1429的Ser1579可发生磷酸化,且该修饰是调控其核质分布的关键。


图1 LC-MS/MS鉴定磷酸化位点
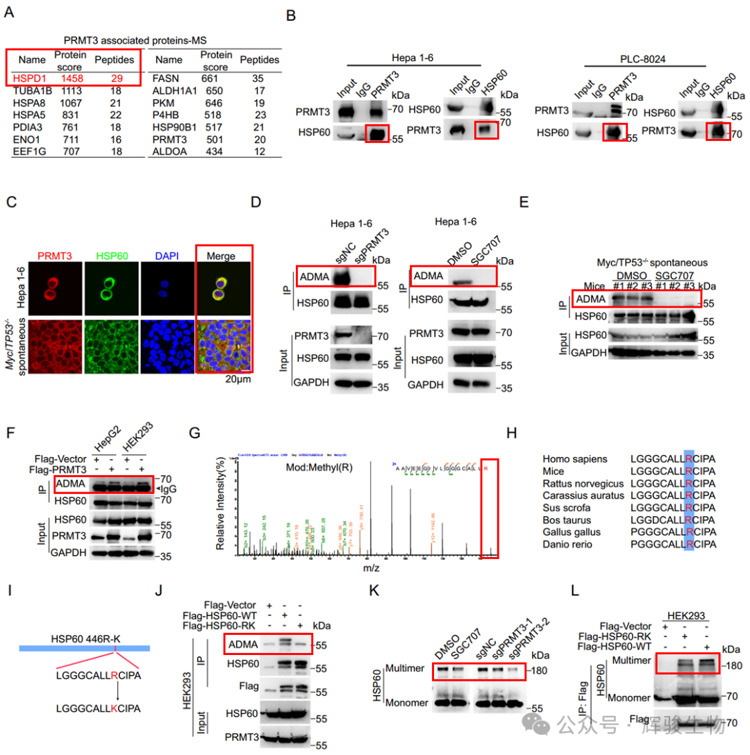
IP-MS发现PRMT3高度富集HSP60(HSPD1编码)(图1A)。
Co-IP证实二者相互作用(图1B),免疫荧光显示互作位于细胞质(图1C)。
Co-IP表明敲除PRMT3或SGC707处理可抑制HSP60的ADMA修饰(图1D、1E),过表达PRMT3则增加其ADMA修饰(图1F),证实PRMT3调控HSP60精氨酸甲基化。
IP-MS(辉骏生物提供技术支持)确定HSP60唯一甲基化位点为R446(图1G),该位点多物种保守且匹配甲基化共识基序(图1H)。
Co-IP显示Flag-HSP60-RK突变体ADMA修饰消除(图1I、1J),敲除PRMT3或SGC707抑制可降低HSP60寡聚化(图1K、1L)。
本研究证实HSP60是PRMT3新底物,PRMT3通过甲基化其R446位点调控寡聚化。


图2 LC-MS/MS鉴定甲基化位点
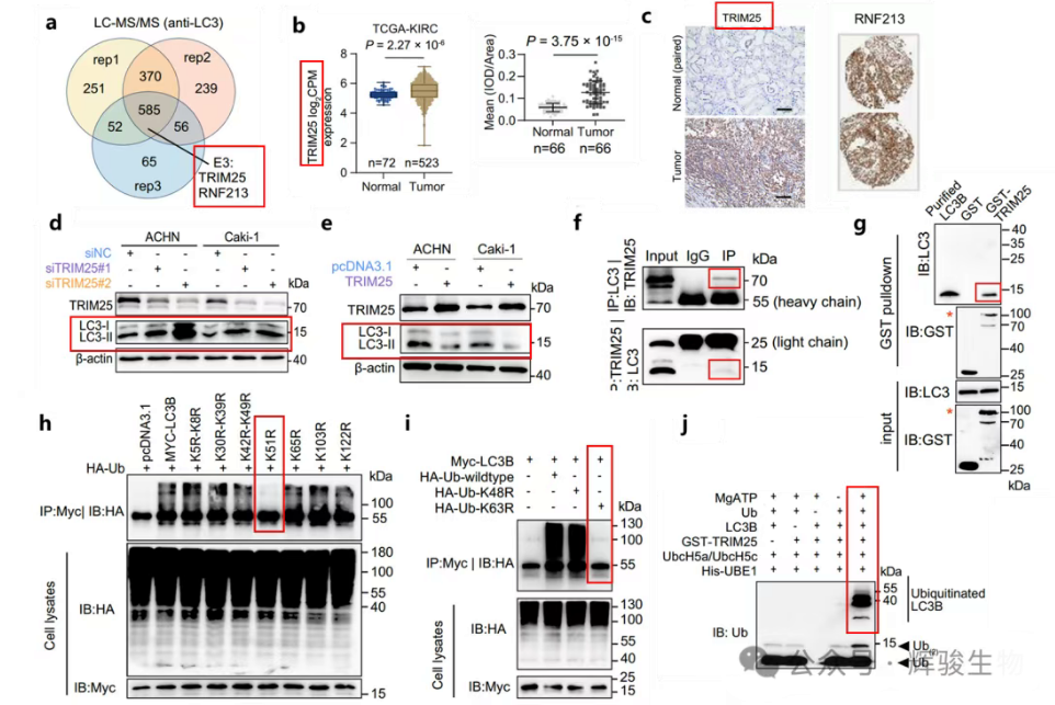
LC-MS/MS筛选出E3泛素连接酶RNF213与TRIM25(1a)。
TCGA-KIRC及IHC显示TRIM25在ccRCC中显著上调,RNF213无明显关联(1b、1c)。
功能实验表明TRIM25促进LC3降解(1d、1e)。
CoIP与GST pull-down证实TRIM25与LC3相互作用(1f、1g)。
K51R突变完全消除LC3B泛素化,确定K51为主要位点(1h);TRIM25介导LC3B的K63型多泛素化(1i),体外实验验证其直接催化作用(1j)。
结论:TRIM25直接介导LC3B K51位点K63连接型多泛素化。

图3 LC-MS/MS鉴定泛素化位点
Q1:蛋白修饰鉴定,能鉴定到具体的修饰位点吗?
蛋白修饰鉴定可以鉴定到具体的修饰肽段和修饰位点,但能否成功鉴定到目标蛋白的修饰情况,主要取决于目标蛋白的丰度(富集效果)、修饰肽段的丰度等。
Q2:对于不常见的修饰,LC-MS/MS能鉴定到吗?
可以鉴定。但如果是不常见修饰,需要客户提供修饰基团的分子式和分子量、与哪个氨基酸反应及反应式,用于推算出修饰基团在连入肽段后的分子式和分子量,以便设置检索条件。
Q3:为何质谱只测到部分序列,数据可信吗?
可信。受酶解回收率、肽段大小、修饰影响酶解、离子化效率限制,仅部分肽段可被检测;数据库比对打分即可定性蛋白。辉骏生物可提供纯度>95%样本的蛋白从头测序服务。
质谱仅需检测部分蛋白序列即可定性,受酶解回收率、酶切片段大小、修饰影响酶解、肽段离子化效率限制,经数据库比对打分输出可信蛋白。
辉骏生物可提供蛋白从头测序服务,要求样本纯度>95%。
Q4:质谱结果鉴定到很多蛋白,如何评估蛋白的可信度,或者如果筛选蛋白进行后续研究?
辉骏生物提供的鉴定表格含原始与过滤蛋白列表,过滤列表(pep_expect<0.05)均为可信蛋白,按得分排序,得分越高可信度越高。IP/pull-down实验中,低丰度功能蛋白得分可能偏低,建议优先依据功能,再参考得分。
IP富集后,经变性或非变性洗脱后得到的蛋白产物,以溶液或胶条形式送样。
1.蛋白和肽段鉴定表格(含修饰肽段及修饰位点);2.质谱检索网页;3.指定肽段的质谱图;4.质谱原始数据;5.实验报告。
★★★ 辉骏生物在IP、Pull down蛋白样本的质谱检测领域,已积累十余年成熟服务经验。凭借专业的技术实力与严谨的实验把控,客户已在Nat Commun、Cell Discov、Mol Cancer等国际知名期刊上,成功发表上百篇SCI论文。如果您有相关样本送样检测需求,欢迎随时联系,我们将为您提供高效、可靠的科研技术支持!
售后技术支持将一直保持到客户发表文章,确保客户安心进行下游实验及投稿
参考文献
[1]Li H, Li Y, Zhao Q, et al. The plant ESCRT component FREE1 shuttles to the nucleus to attenuate abscisic acid signalling. Nat Plants. 2019;5(5):512-524.
[2]Shi Y, Wu Z, Liu S, et al. Targeting PRMT3 impairs methylation and oligomerization of HSP60 to boost anti-tumor immunity by activating cGAS/STING signaling. Nat Commun. 2024;15(1):7930. Published 2024 Sep 10.
[3]Lan W, Chen X, Yu H, et al. UGDH Lactylation Aggravates Osteoarthritis by Suppressing Glycosaminoglycan Synthesis and Orchestrating Nucleocytoplasmic Transport to Activate MAPK Signaling. Adv Sci (Weinh).
广州辉骏生物(Fitgene)2011年成立,15+年科研服务经验。提供蛋白质谱、分子互作、抗体株/基因编辑细胞株构建等服务,自研纳米抗体磁珠、IP二抗、试剂盒等产品。自有实验平台,结果真实可靠,售前方案专业,售后支持至文章发表。
目前,客户已在Signal Transduction and Targeted Therapy (IF: 52.7)、Journal of Hematology & Oncology (IF: 40.4)、European Heart Journal (IF: 35.7)、Molecular Cancer (IF: 33.9)、Cell Discovery (IF: 33.5)、Nature Methods (IF: 32.1)等高水平期刊成功发表大量高分文章。


上一篇:暂无
©2011-2026 广州辉骏生物科技股份有限公司 主营业务:RNA pull down DNA pull down GST pull down CoIP LC-MS/MS TAP-MS 抗体测序 版权所有 粤ICP备19156356号 | 网站地图